极速飞艇

打开无障碍阅读

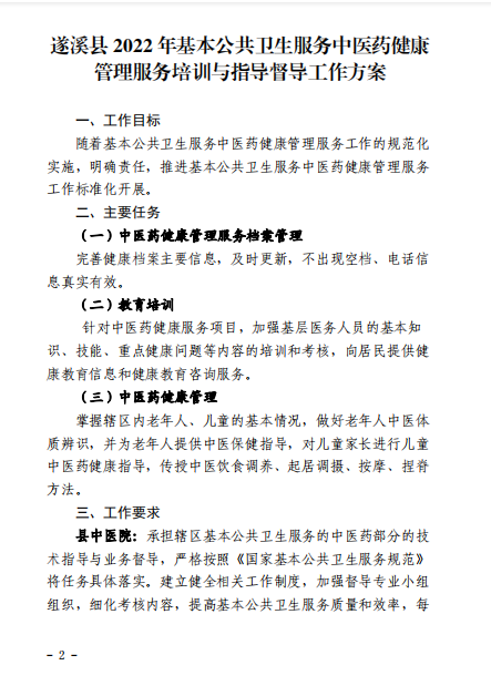
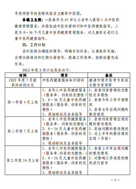
关于印发极速飞艇 2022年基本公共卫生服务中医药健康管理服务培训与指导督导工作方案的通知

  • |
  • |
作者: | 来源:本网 | 时间:2022-05-05 08:45:23 点击数:-

8180b55a4223d09786d1069f54fc628.png57614a423c2ca0f2ce1bb20c7932c0c.png25e6eaf6c2cba5446c7c575a80ccd39.png282fdebdb763a655c67d9fa6322438c.png

【打印正文】